Home SavioThecnic
Braumiser Clone Con Brauduino Italy Parte Elettronica
- Dettagli
- Pubblicato Mercoledì, 19 Giugno 2013 20:14
- Visite: 2224
Qui descriverò tutta la parte elettronica del BrauDuino modifica Italiana secondo mie indicazioni :D
Video Primo Video Test Video Secondo Video Test Menu V1.05 Ita
Video Primo test BirraDuino su Clone Finito 11 11 2013
Premetto che appena visto il progetto sul forum estero ho prima partecipato sui vari forum brassicoli Italiani
Dove grazie all' Aiuto di MaxN68 è stato tradotto i menu in Italiano ma ancora non mi bastava volevo qualcosa di più nella base strutturale del firmware
Quindi ho chiesto Aiuto sul forum Italiano Arduino a grazie all' aiuto soprattutto di Niki77 ne è scaturito un nuovo Firmware chiamato BirraDuino
Qui potete vedervi o se volete partecipare magari dando ulteriore contributo a tutta la discussione
http://forum.arduino.cc/index.php?topic=176121.0
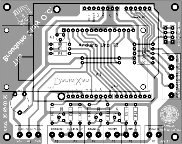
La prima cosa che ho fatto prima ancora di giocherellare con il Fimrware grazie al Vecchio amico di Forum DanielXan
sotot mie indicazioni sono state realizzate alcune varianti e risbrogli del PCB che come prima base dovevano essere
Tutti Monofaccia in modo da essere facilmente realizzabili in CASA tra le tantissime versioni provate ne sono state aprovate
Quatto 4 versioni :
1:) Brauduino Che è lo sbroglio Monofaccia preso spunto dal PCB Doppiafaccia proposto nel forum estero di BrauDuino
e stato per ottimizzare il tutto modificato il PinOut

Clicca Qui per Scaricare il Pacchetto BrauDuino
2) BrauDuino-OC Versione identica a BrauDuino ma senza rele solo con uscite OC

Clicca Qui per Scaricare il Pachetto BrauDuino-OC
Mentre per il Nuovo Firmware modificato da Niki77 serve realizzare un altro tipo di PCB che ha ingressi di tipo Analogico e uscite OC
3) Birraduino-UNO-R2

Clicca Qui per Scaricare il Pacchetto Birraduino-UNO-R2
4) Birraduino-AIO-R2 versione Tutto in Uno By Niki77 è un PCB più complesso da montare ma qui non serve Arduino usa direttamente AtMega 328
ed è molto compatto
Clicca Qui per Scaricare Pacchetto Birraduino-AIO-R2
P.S è in fase d'elaborazione un Ultimo PCB che vuole essere una base universale per vari progetti brassicoli
BrrassaDuinoMega2560Universale che nasce sopratutto dalla nuova avventura di voler automatizzare la gestione di una camera di fermentazione
Rispetto a questi quatto PCB presentati su questo sarà su base Arduino Mega 2560 quindi con molti I/O e risorse a disposizione:
IL PCB sarà in Formato Eurocad 99x159mm allogerà al Suo Interno Arduino Mega 2560 Predisposizione Modulo RTC in I2C
Ingresso per tastierino a Membrana 4x4 Uscita per LCD sia in I2c che Analogica 16x1 o 16x2 Vari I/O PWM OC Ingressi Sonde
Procedure Incisione PCB :
Questa è la prima fase si espone la basetta hai raggi UV con un Bromografo Attenzione NON guardare la luce UV fa male
Dopo esposizione si mette nel acido di sviluppo cosi viene via il fotoresist e rimane solo la parte che serve a noi
Poi si sciaqua con h20 per levare residui di acido di sviluppo
Poi si incide con una ricetta di di H20 Ossigenata 130Vol e acido muriatico viene corrosa tutta la parte non protetta dal fotoresist
Questo è il risultato finale come si vede ho fatto tre provini solo uno è buono uno è stampato al cotnrario un errore che si fa spesso
uno è stato sviluppato male errati tempi di esposizione o errata composizione della soluzione di acido sviluppo
Alla fine le basette devono essere tagliate forate passata un po di carta vetrata fina e pulite con acetone da entrambe i lati per levare il
fotoresist rimasto
Qui do diviso il PCB forato carteggiato e pulito con acetone
Per prima cosa si infila al contrario la streep line e si preme con un pezzo di legno per far uscire i chiodini a raso della plastica per poter
mettere LCD che va dal alto rame
Poi si mettono questa volta diritte le streep line dove va fissato Arduino 2009
Poi con aiuto di una piega componenti si mettono tutti gli altri componenti
Prima di saldare si prova a Secco che Arduino 2009 entra bene nell streep line montate
Stessa prova la si fa per LCD
ho iniziato a fare il pannello ho disegnato lo schema tenendo conto di fare un tappo per la classica scatola elettrica 200x150
Poi ho dato tutto in pasto alla mia CNC ovviamente anche essa autocostruita ![]()
Il risultato quasi finale dovrebbe essere questo ovviamente va pittato o incollato su un foglio con le scritte e grafica se qualcuno vuole farlo ben Venga
Per la Pompa inizialmente volevo usare una Solarproject da 12V 14W che avevo gia dentro per un vecchio progetot di Sparge
http://shop.solarproject.co.uk/sp2020-easy-connect-water-circulation-pump-%C3%82%C2%A3260-p-10.html
Molti la usano e dicono che si trovano bene pero a me si è rotta ancora prima di usarla è troppo delicata :(
Quindi ne ho ordinata una nuova più resistente ed adatta allo scopo :D
La originale che usa il nostro clone di riferimento dovrebbe essere la Vortex BW 152 V
http://badshop-web.de/product_info.php?info=p148_vortex_circulation_pump_bw_152_r_ot.html
Se sono stato bravo a cercare dovrebbe essere questa che costa 93€ + 20€ di spedizione ammesso che spedisco in Italia ![]()
Oppure questa sembrerebbe una buona alternativa ma sta in America e ha platica e vorrei chiudere con la plastica dato quello che mi è successo
Solar Hot Water Pump - Run on 12V Battery or Solar Panel - Good to 230° F-145ps
Anche se questa è dichiarata 110°C mentre la originale massimo 95°C la chiave di ricerca che ho usato è stato Solar Hot Water Pump
Alcuni usano anche la Elettropompa da travaso Novax 20 B ma a me non piace troppo Grande per questo tipo di Impianti
http://www.ebay.it/itm/271111969586?ssPageName=STRK:MEWAX:IT&_trksid=p3984.m1423.l2649
Io ho scelto di usare la Laing Ecocirc E1 che ho visto usare con successo da altri utenti del forum
Per Impianti più grandi potreste Usare la E3
http://www.pumpendiscounter.de/ReigaGbR-p1750h290s438-Laing-ecocirc-E3-var.html
Io ho ordinato la E1 ma mi è arrivata una Lowara come da foto sotto



